今天是:2025年12月04日
繁
适老模式
无障碍浏览
公众用户空间
搜索
首页
公示公告
新闻动态
政府信息公开
机构简介
人力资源和社会保障
人事考试
招考信息
事业单位公开选调报名
人才人事
专业技术
办事服务
服务流程
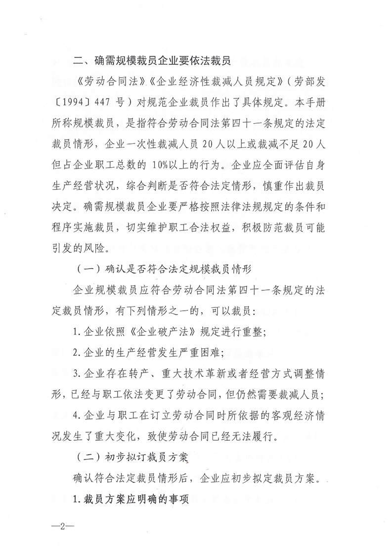
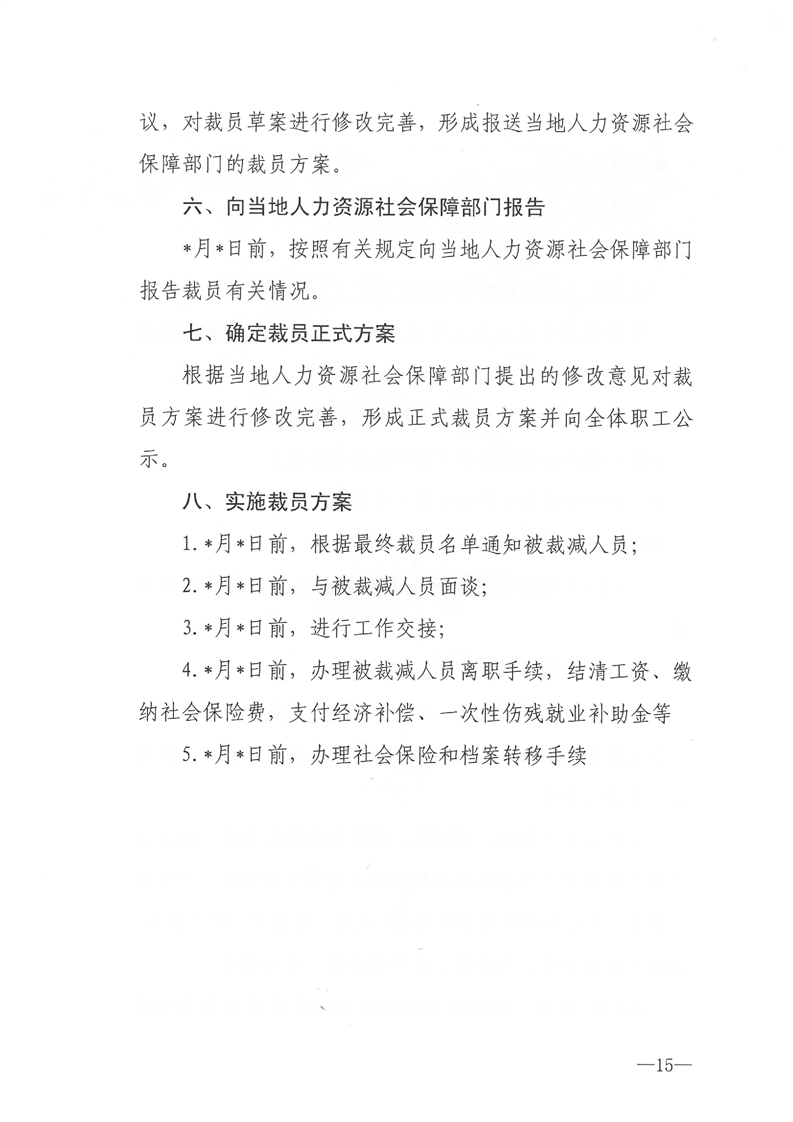
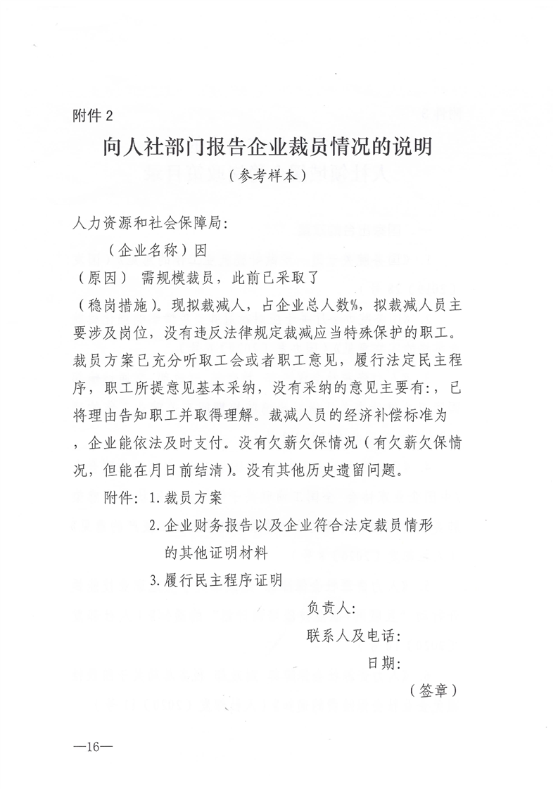
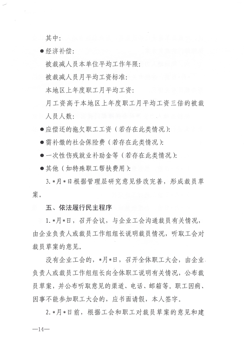
企业规模裁员合规工作手册
来源: 遂宁市人力资源和社会保障局
栏目:
发布时间: 2022-01-12 14:19
阅读:
次
字体: [
大
中
小
]
打印
分享: