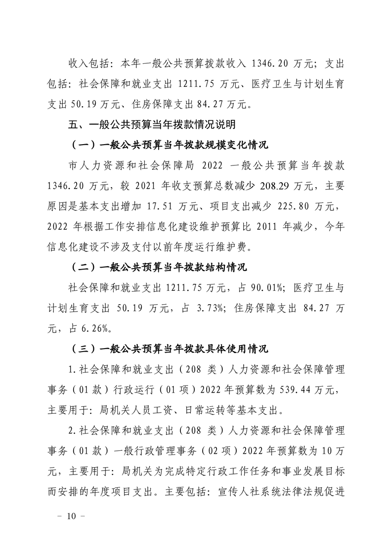
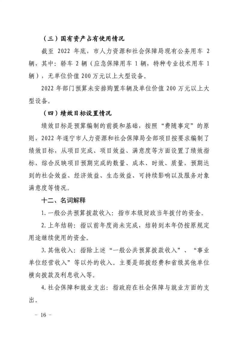
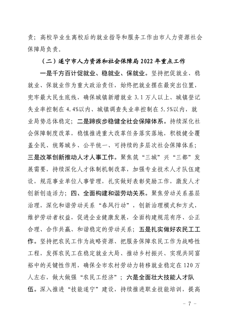
遂宁市人力资源和社会保障局2022单位预算公开
来源:遂宁市人力资源和社会保障局
发布时间:2022-05-30 16:24
浏览次数:
字体: [
大
中
小
]
收藏
收藏
打印
附件:
2.338001-人社局部门整体支出绩效目标申报表.xls
3.338001-市人社局机关项目(汇总).xlsx
1.338301部门预算公开报表(单位公开).xlsx
扫一扫在手机打开当前页