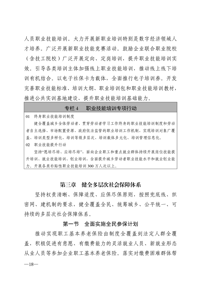
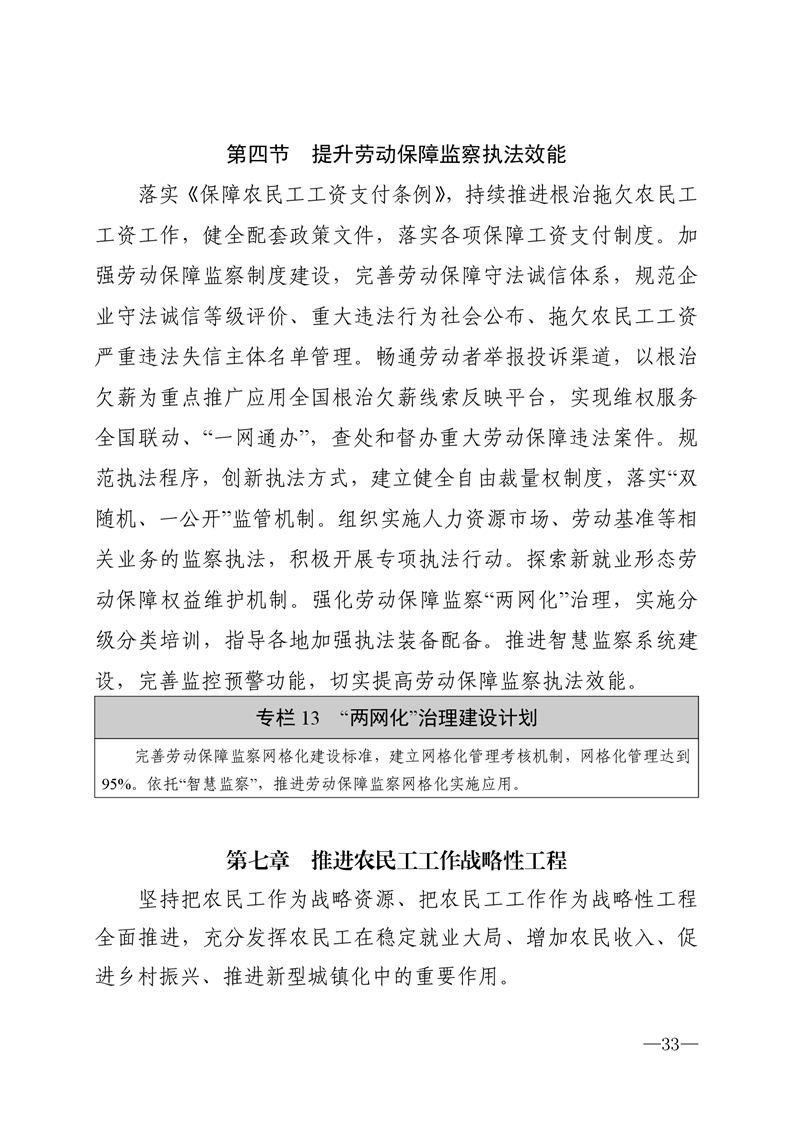
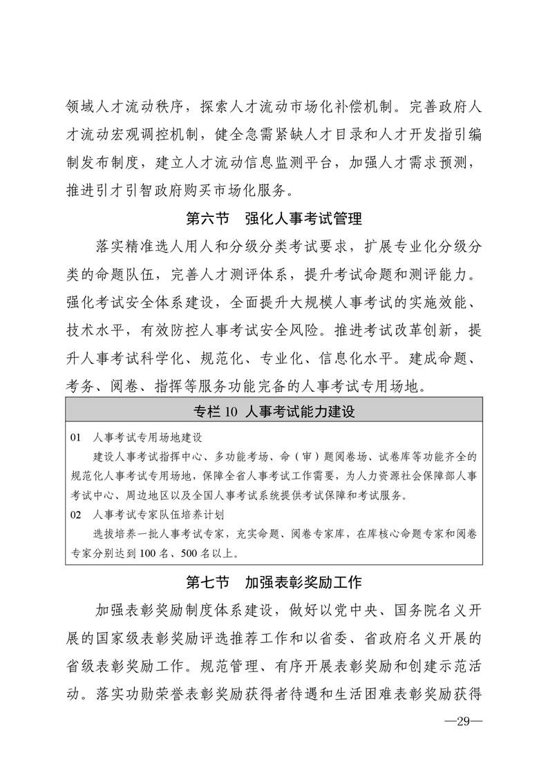
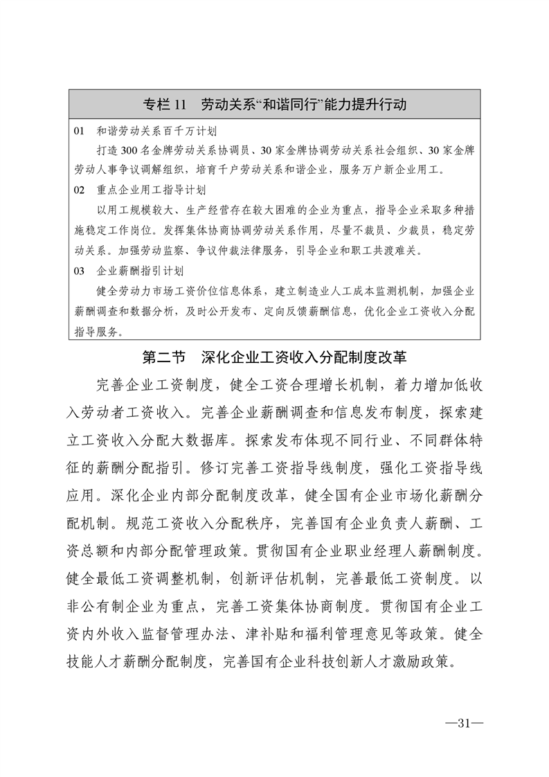
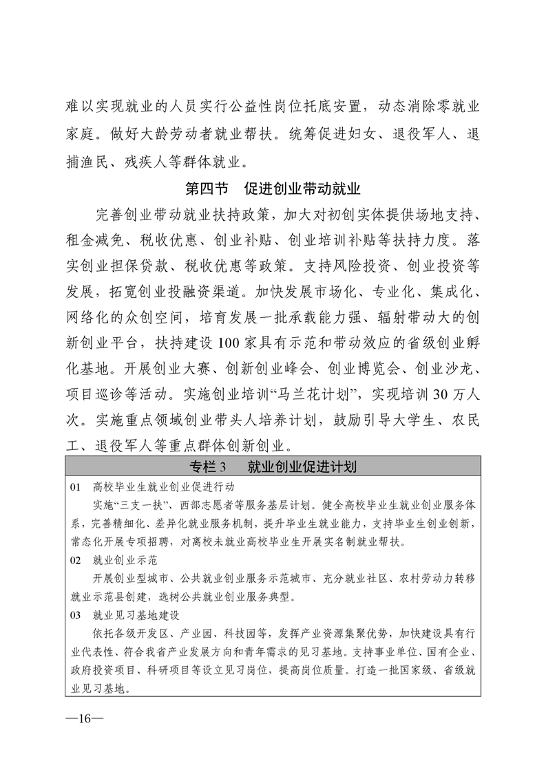
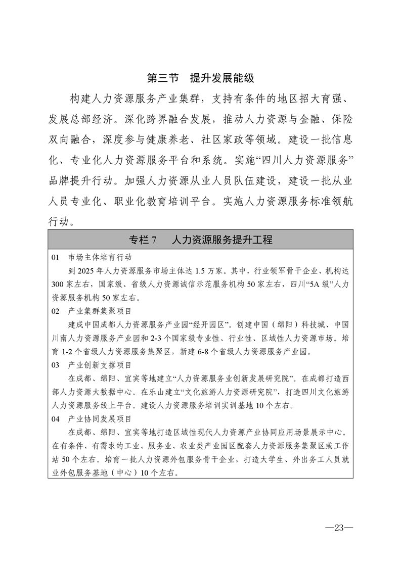
政府信息公开

关于印发四川省人力资源和社会保障事业发展“十四五”规划的通知

来源:遂宁市人力资源和社会保障局 发布时间:2021-09-02 11:40 浏览次数: 字体: [ ] 收藏 打印










































扫一扫在手机打开当前页