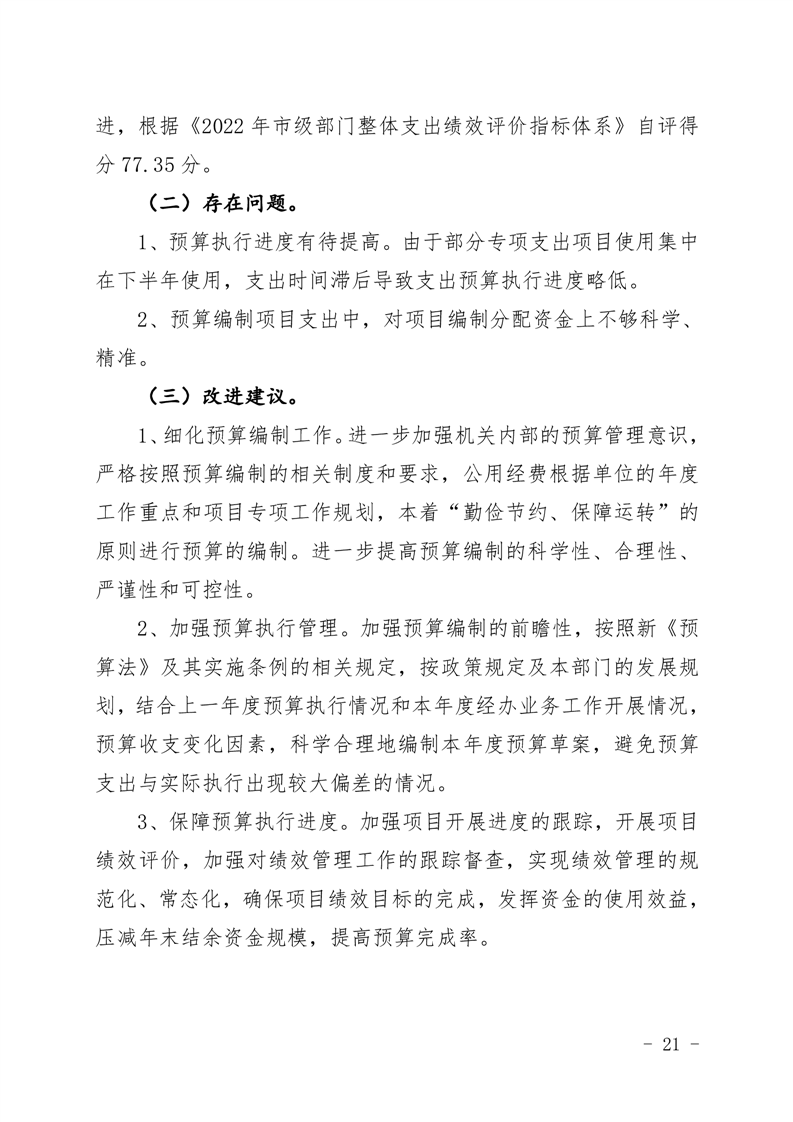
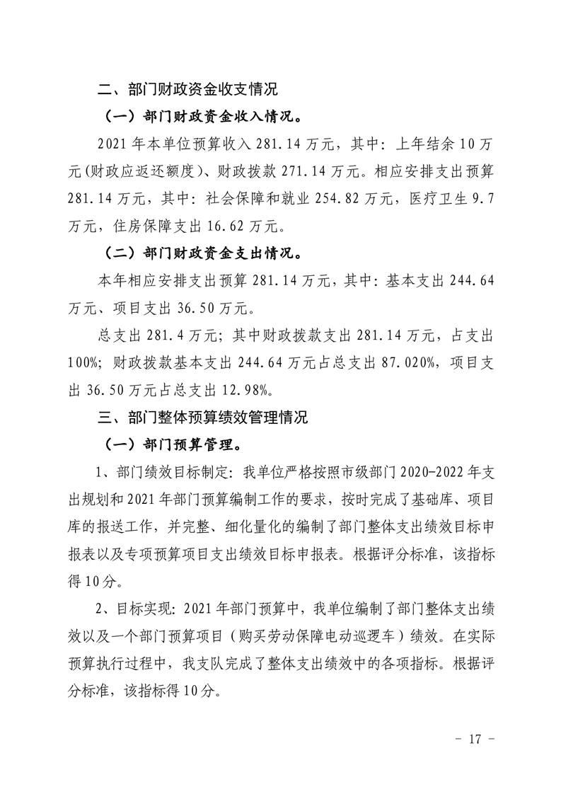
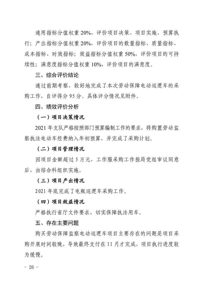
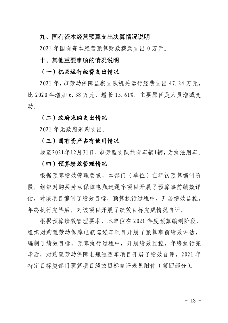
2021年度遂宁市劳动保障监察支队单位决算
来源:遂宁市人力资源和社会保障局
发布时间:2022-09-02 16:26
浏览次数:
字体: [
大
中
小
]
收藏
收藏
打印
附件:
338306四川省遂宁市劳动保障监察支队(1).xls
扫一扫在手机打开当前页