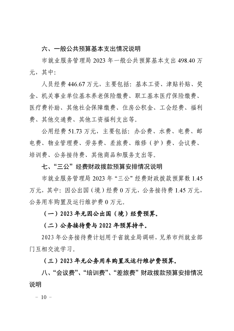
2023年市就业服务管理局预算编制说明(预算公开)
来源:遂宁市人力资源和社会保障局
发布时间:2023-02-17 14:52
浏览次数:
字体: [
大
中
小
]
收藏
收藏
打印
附件:
3.单位预算项目绩效目标表.xlsx
2.单位预算公开报表.xlsx
扫一扫在手机打开当前页