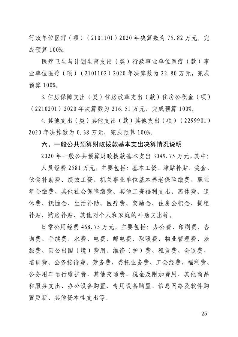
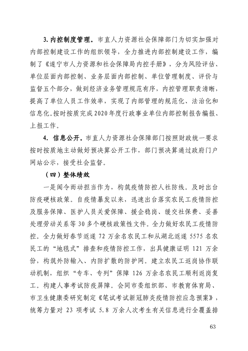
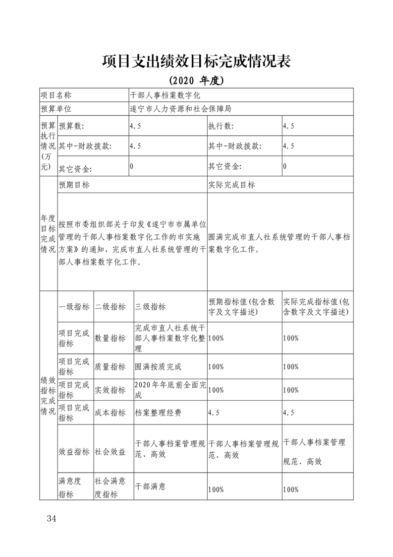
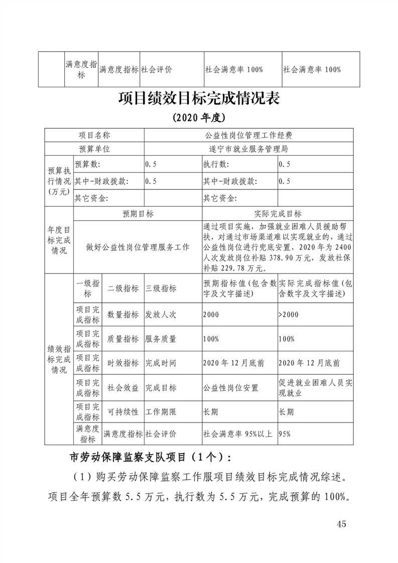
政府信息公开

2020年度遂宁市人力资源社会保障局决算公开(市直人社部门汇总)

来源:遂宁市人社局 发布时间:2021-08-20 16:53 浏览次数: 字体: [ ] 收藏 打印






























































































扫一扫在手机打开当前页