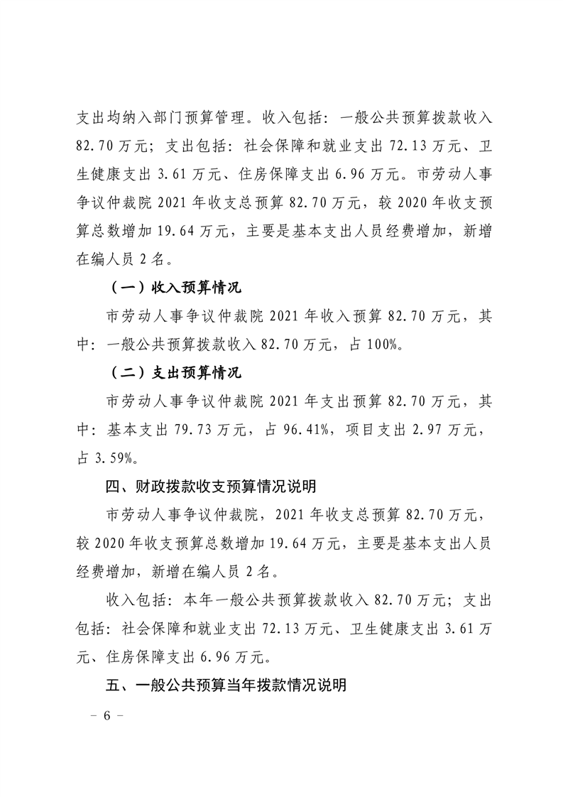
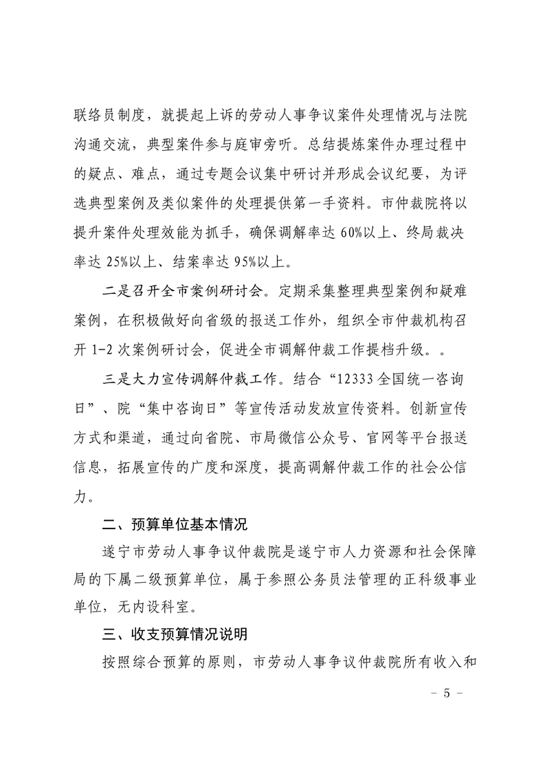
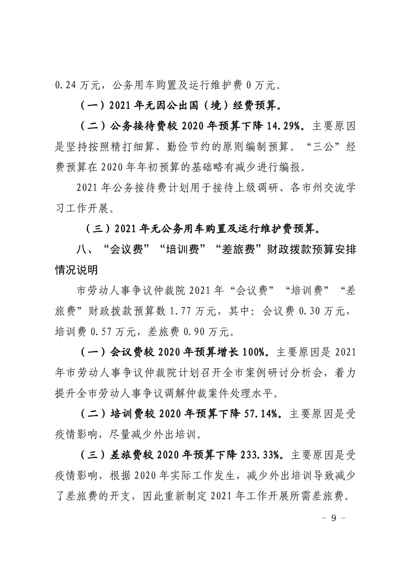
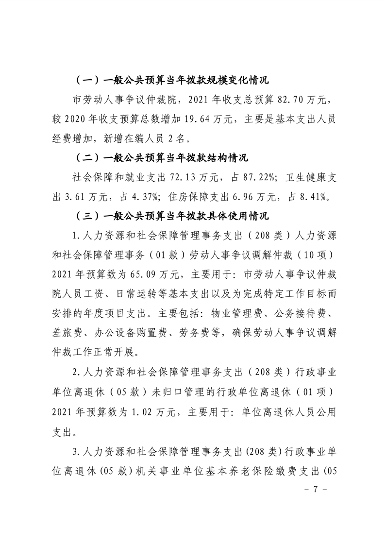
遂宁市劳动人事争议仲裁院2021年部门预算
来源:遂宁市人力资源和社会保障局
发布时间:2021-03-10 00:00
浏览次数:
字体: [
大
中
小
]
收藏
收藏
打印
附件:
项目绩效
整体绩效.xls
预算报表.xls
扫一扫在手机打开当前页